手机版
English
学校主站
网站首页
部门概况
部门简介
组织架构
人员简介
学术委员会秘书处
科研管理
工作流程
立项管理
过程管理
结项管理
社会服务
横向技术与咨询服务
文化传承与社会服务
社会公益与志愿服务
成果推介
诚信建设
政策法规
科研诚信活动月
专项管理
智库建设
学术交流
学术团队
政策规章
上级文件
国家
部委
省级(自治区)
教育厅
校级
下载服务
课题模板
报销模板
科研档案
知识产权
通知公告
首页
通知公告
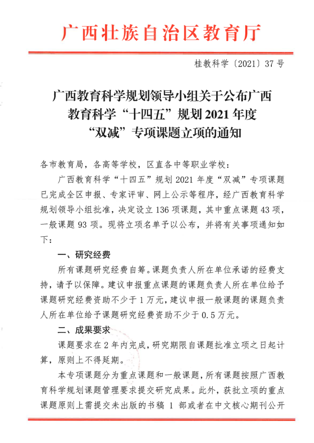
广西教育科学规划领导小组关于公布广西教育科学”十四五“规划2021年度“双减”专项课题立项的通知
来源:科研处
责编: 蒋辉平
作者: 王雨
发布时间:2021-12-17
浏览量:
1830
附件:
课题立项
上一篇:
自治区教育厅关于公布广西高等教育本科教学改革工程结题项目名单(2021年上半年)的通知
下一篇:
广西教育科学规划领导小组关于组织开展广西教育科学规划2021年度“双减”专项课题申报工作的通知