喜报|书法学院师生入展2025广西艺术作品展览

来源:教研室 责编: 李星辰 作者: 李鑫 发布时间:2025-09-23 浏览量:1864

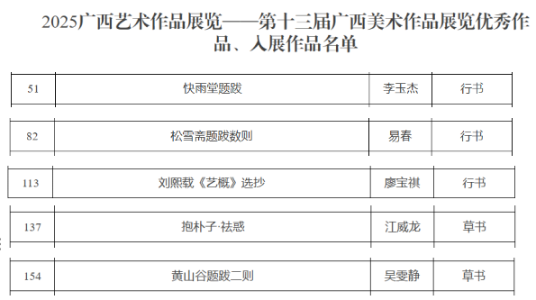
广西艺术作品展览由广西壮族自治区人民政府主办,是全区最高水平的艺术作品展览。在2025广西艺术作品展览——第十三届广西书法(篆刻)作品展览中,书法学院教师李玉杰、易春、廖宝祺、江威龙,2023级学生吴雯静作品入展。

我院始终秉承“以文养书,以书育人”的教学理念,全体师生齐心协力、积极践行。一方面,注重夯实学生专业基础,强化基本功训练;另一方面,通过组织师生参加各类高水平展览、竞赛活动,以实践促学习,以展览促提升,有效提高师生的专业素养和创作水平。与此同时,我院大力推进学科建设,不断深化教学改革,创新教学方法,完善课程体系,教学质量得到稳步提升。

 

李玉杰《快雨堂题跋》

易春《松雪斋题跋数则》

 

廖宝祺《刘熙载艺概选抄》

 

江威龙《抱朴子·祛惑》

 

吴雯静《黄山谷题跋二则》